10Bytes: Solution for the Data Compensation, 2019
10Bytes is a project that started with the question, “What if I can be compensated for sharing my data?” By linking this app with other apps, users can see how they are used in other services and how much it is fiscally worth.
Adviser:
Spence Nelson
Ideation & Plan:
Jinhoon Choi
Soyeon Kwon
Spence Nelson
Ideation & Plan:
Jinhoon Choi
Soyeon Kwon
UX/UI Design & Prototyping:
Soyeon Kwon
Soyeon Kwon
Background
The Public should be Compensated for Private Data.
We hand over our data every day to the companies providing various services we use, ranging from Facebook to Instagram, Amazon to Google. However, even though we provide information such as our search history, location, product purchases, and photos, how much data is collected is unknown because no platform exists to provide that information.
Solution
Rather than limiting the provision of information, it is necessary to provide users the ability to actively provide data and receive compensation accordingly. To provide an effective solution, I created and designed an app called ‘10Bytes’. The app name references the amount of data used to create. Phone number: 10 bytes. This app allows users to regulate the sharing of their personal data with larger companies and focuses on creating a mutually beneficial and compensatory relationship between the user and the company.
Users decide to sell their information to assist companies in not only developing their products, but also decide which third party companies they want to sell to and the desired amount of information a company is given for an upfront, fully disclosed price. Users can track their total income since joining in 10Bytes, as well as view a daily breakdown of compensation, including earnings from sharing information within 10Bytes.
Target User
This app is for everyone who provides data online.
It's an app to help them recognize what their information is getting out of the way, how it's handled, raise their awareness of their data provision, and even compensate them for the data.
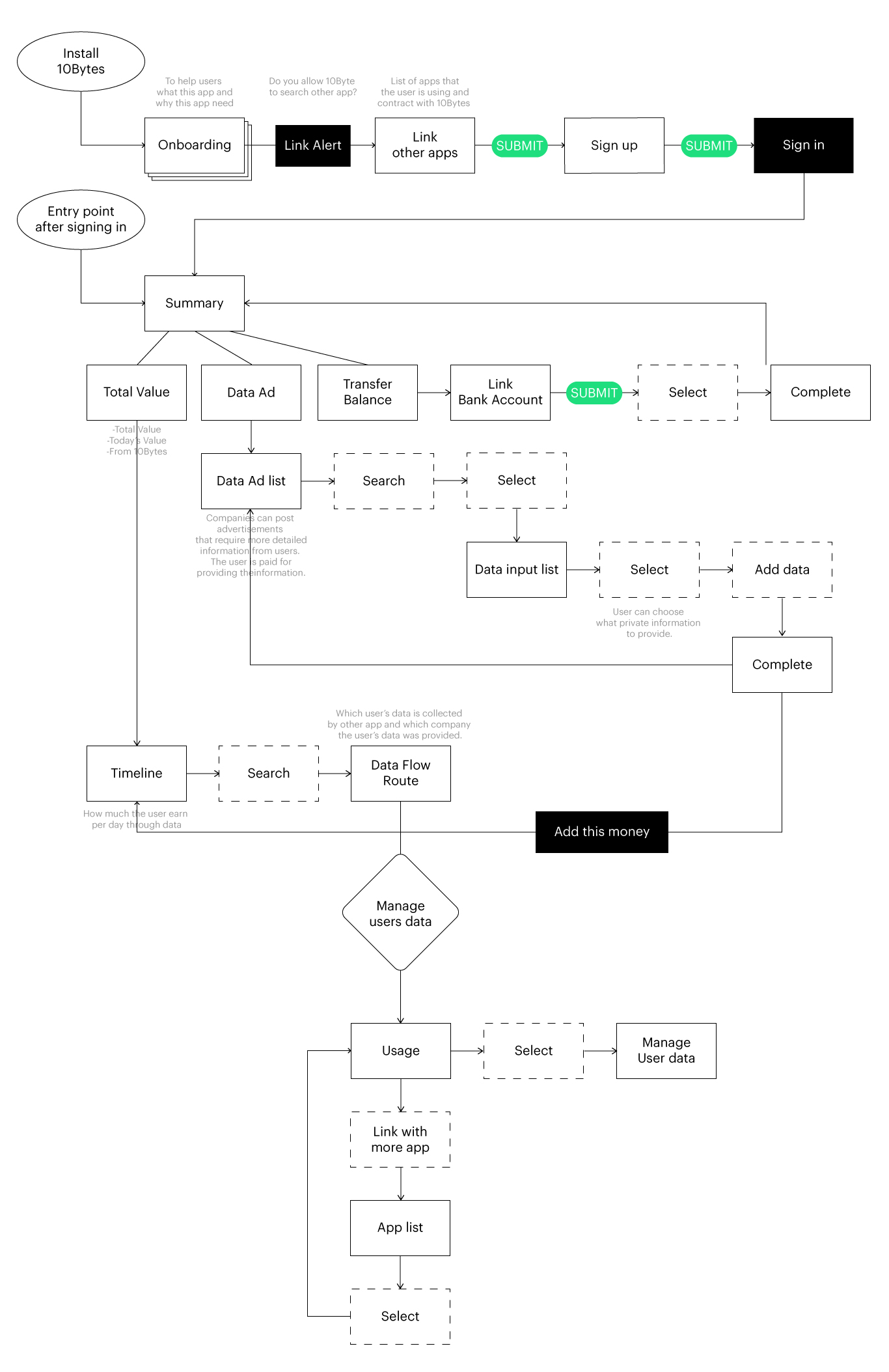
User Flow
Through the virtual flow, the structure layer could be divided into what functions are essential and what should be added. Since it's an app that introduces a service that has not
previously existed, an onboarding page was created for new and potential users to better understand the purpose of the app.

Wireframe
While creating the user flow, I could organize the service into five structures: Summary, Timeline, Usage, Data Ad, and Setting. Based on this, I arranged wireframe. This was an important step in creating a framework to visualize how the features would be presented and how to distribute the content.

Design System
In creating 10Bytes, I created a design system for consistent performance. Because it is a money-related service, the design aims to give 10Bytes credibility to their users. Apple's design kits and components are organized around the features I want to convey.

Prototype
Onboarding
Welcome to 10Bytes: the easiest way to get paid for your user data.
The onboarding process is designed to connect users from the introduction of the app's concepts and needs, to guiding their account without any tedious connections. When users install a new app, 10Bytes will automatically scan for other apps and ask the user to connect connect them. Users can also link to a bank account for data compensation.

Summary
Think about all the data tied to your 10bytes phone number.
In Summary, it's easy for users to see how much they earned from data rewards and, one of the most important features of 10Bytes, how much more could be earned by providing more information. Of course, like the other apps 10Bytes connects a user to, 10Bytes will also reward data collection.

Timeline
Today’s value
Today’s value
This is a page that appears when users press Total Value of Summary. The user can see a list of what the user have earned each day and what company has provided what. By clicking on the list, users can see what data routes their data came from and from where.

Usage
Manage your data
Usage allows users to control user data. Users can check how much your app earned and what information it collects. Users can enter each app to allow and cancel the collection of information from companies as they wish.

Earn More
Earn More money by giving more information.
This is where users can earn more rewards by providing more detail and voluntary information. When companies want to get more detailed and specific information, they post the price of the data. The user selects and inputs data to the selected company. Data is a currency where transactions between users and companies are made directly.

Reflection
This application is not intended to improve existing privacy pain points, but petitions users to view this privacy concern as a resource, allowing them to benefit rather than being taken for granted. The numbers used in the 10bytes prototype are estimates, due to the protections around large company’s data, despite the data being purchased is our own. I aspire to gain more accuracy with these numbers to inform viewers of their and their data’s worth.
However, as I went through each step, I was able to supplement the logic a bit. It was also the first time I've been in charge of this process on my own, so I could better understand why I needed it. Although this app is just one of speculative design, it's good to have more awareness of the data to implement it in the future.